跳到主要內容區
回首頁
網站導覽
行事曆
長榮FB
搜尋
Menu
本功能需使用支援JavaScript之瀏覽器才能正常操作
首頁
招生訊息
國中部招生訊息
114學年度國中部體育班寒假轉學招生簡章
字體大小調整
小
中
大
本功能需使用支援JavaScript之瀏覽器才能正常操作
簡章下載
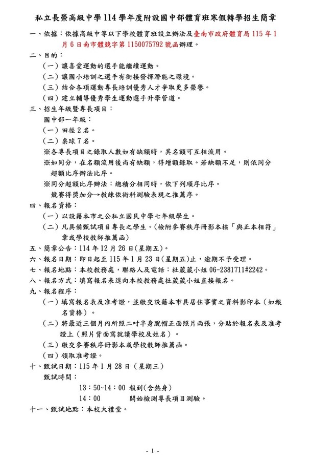
長榮國中部114學年度體育班寒假轉學招生簡章